Fintech
B2B SaaS
Tipwell
Making tipping simple and cashless, letting users show appreciation in seconds
Ensuring staff receive their funds fast, securely, and directly
Tipwell is a digital tipping platform that makes it easy for residents in multifamily buildings to show appreciation to its building’s staff. With a simple onboarding process, both admins and team members can quickly set up their accounts, while tippers can send money to staff in just two quick steps.
The goal was to create a solution designed primarily for residential buildings, allowing residents to tip staff members digitally while eliminating the need for cash or gift cards. The platform also enables staff to easily track their tips, especially during the busy holiday season. Additionally, the solution is built to be adaptable for other industries beyond property management.
Strategy and research
Ideation and wireframing
Rapid prototyping
QA and GTM
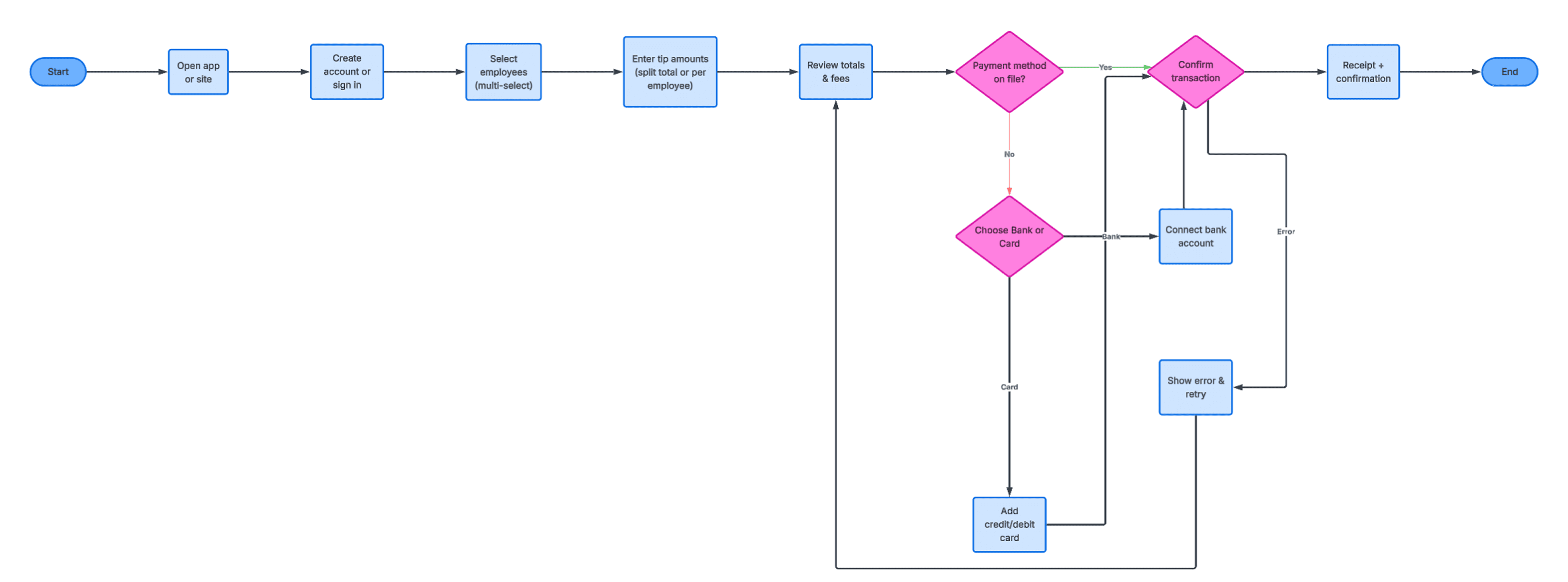
Tipping users
The MVP prioritized speed and simplicity, with a streamlined flow that lets users select employees, add a tip amount, and pay in just a few effortless steps.
Staff
The staff experience followed the same principle. Despite relying on multiple verification and financial integrations, the onboarding process was designed to be as simple as possible: allowing staff to get verified, view tips, add banking details, and withdraw funds in just a few steps. While also allowing for easy development and functionality to be added at a later date.
Designed for simplicity and future growth, Tipwell’s initial release made tipping fast and effortless, enabling users to express appreciation in minutes.
Staff can sign up, get verified, and add their banking info in just a few minutes thanks to integrated verification and financial APIs. The onboarding flow is fast, simple, and secure. I worked closely with engineering to tweak the API’s CSS so it fit seamlessly with the overall design.
Check out the Figma prototype:
Staff can easily view who tipped them and transfer their earnings directly to their bank through a clear, intuitive interface. The experience was designed with a straightforward flow that minimizes friction and prioritizes transparency, ensuring staff can access their funds quickly and confidently. Thoughtful layout, hierarchy, and interaction design make key actions easy to find and complete in just a few steps.
Check out the Figma prototype:
Key measurements
Over $1.5 million in tips processed in the first month of launch
90% activation rate among invited staff members
Over 2,500 users in the first month of launch
Simplifying workflows and builting clarity for an intuitive marketing patlform


